摘要
随着金融机构对现实世界资产(RWA)数字化和跨链流通需求的提升,如何实现安全、高效的跨链清算成为核心课题。本文系统分析了 LayerZero、Axelar 与 Wormhole 三大主流跨链协议的架构及安全模型,评估其在 RWA 清算、撮合及流动性支持方面的匹配度,进一步拆解了链上与链下清算逻辑,提出三类可落地的跨链清算结构,包括原生跨链消息清算、双 SPV+托管参与模式及原子交换式跨链,结合实际案例展示了房地产收益权、票据与应收账款类资产的跨链操作流程及风险控制机制。最后,系统梳理了机构级 RWA 在跨链操作中的角色与职责分工,为投资方、交易所及托管机构提供可操作性参考。
关键词:跨链清算、RWA 资产、LayerZero、Axelar、Wormhole
01跨链 RWA 的现实需求与三大协议比较框架
1.1 RWA 上链后的核心跨链痛点与现实制约
在真实项目落地过程中可以看到,大多数 RWA 在最初设计时仍然沿用“单链发行”的逻辑:资产确权完成后,将债权、票据、房地产收益权或应收账款映射为 Token,部署在以太坊或其他 EVM 链上完成发行与初级流通。这种结构在早期验证阶段是可行的,但一旦进入机构化运作与二级流通阶段,其局限性会迅速放大。首先是流通成本问题,单链意味着流动性被锁定在某一个生态内部,不同机构、不同交易平台、不同托管体系之间的资产调配只能依赖跨链桥、包装资产或赎回再发行,这不仅叠加了 Gas 成本、跨链手续费和流动性占用成本,也同步引入了新的合规与审计复杂度。对于单笔规模在千万甚至上亿美元量级的 RWA 项目而言,这类结构性摩擦成本并非边际问题,而是直接影响资产周转效率和整体收益模型的核心变量。其次是清算效率问题,许多项目在跨链环节仍依赖“链上触发 + 链下确认 + 再上链同步”的半人工流程,清算周期往往以天计,这对票据类、收益权类、应收账款类 RWA 尤其不利,因为现金流分配与本金回收的时间成本会被直接转化为信用成本和资金占用成本。第三是机构协作层面的割裂问题,当发行方、托管方、清算方、交易平台分别部署在不同链和不同技术体系中时,资产权属、状态证明和清算责任被分散在多个系统之中,审计路径被人为切割,流动性也随之被拆分,这使得 RWA 在制度设计上本应具备的“可整合性”和“可规模化流通能力”被严重削弱。正是在这种背景下,跨链并不是一种技术上的锦上添花,而是机构级 RWA 能否真正进入多市场流通和多机构协作的必要条件,但与此同时,跨链所引入的风险也使清算体系的标准被整体抬高。
对于 RWA 而言,跨链清算不再只是消息能否成功送达的问题,而是必须同时满足四个更偏向金融与法律属性的硬性要求:其一是最终性,即清算结果在目标链上必须构成不可逆或具备法律意义上的确定状态,而不是依赖区块确认次数逐步“概率收敛”;其二是可验证性,任何第三方,包括托管人、审计机构与监管部门,都应能够独立复核跨链消息、资产铸造与销毁、赎回与清算的完整链路;其三是监管可审计性,跨链结构必须天然支持链上与链下双轨审计,使清算行为能够与法律合同、托管协议及会计处理形成一一对应关系;其四是资产可追踪性,RWA 所对应的 Token 及其跨链形态必须始终可以回溯到单一真实资产来源和明确托管主体,避免出现多次包装、桥上影子资产或权属重叠等结构性风险。从机构视角看,这些要求与 DeFi 语境下“交易是否顺畅、成本是否低廉”并不在同一个层级,真正被关注的是清算是否具备法律确定性、责任主体是否清晰、审计是否可复现以及资产是否始终具备最终可赎回能力,这也决定了跨链基础设施如果要承载 RWA,就必须从一开始就以“机构级安全与合规”为设计前提,而非以通用型 DeFi 可用性作为核心目标。
1.2 评估框架:为什么选择 LayerZero 、Axelar、Wormhole
1.3 三大协议底层架构与安全模型
因此,LayerZero 的设计哲学是模块化、 可配置 、可扩展、最小信任假设,非常符合对高安全性、可审计性和跨链灵活性的需求。
典型案例 (Hypothetical 实践参考)
例如,一个以美国国债 (U. S. Treasury Bond) 或高评级债券为底层资产的 RWA 项目,希望在以太坊发行→ BNB Chain 之间进行跨链通知。通过 LayerZero,项目方可以在以太坊端发出 “赎回请求与资产销毁”,然后通过预言机与中继者将消息传到 BNB Chain,再由 BNB Chain 的 Endpoint 合约执行清算、转账、分配。因为验证机制模块化、可配置,并且 Endpoint 合约是公开审计合约,整个流程具有最终性、可验证性、可审计性,适合机构级 RWA 清算需求。
鉴于 LayerZero 调用者 可指定验证者组合,安全模型可根据资产规模灵活调整,非常适合高价值、对安全审计要求高的 RWA。
1.3.2 Axelar:PoS 验证器网络 + 审计友好型消息路由
协议架构与机制
在过去两年内,Axelar 逐渐成为跨链基础设施中机构采用率提升最快的系统之一,真正原因并不在可跨链本身,而在于它提供了一条可以被审计、被复现、被监管方解释清楚的责任链路。与传统意义上的桥不同,Axelar 并不是一个依赖中继或单点证明的通道,而是一套以治理选举产生的验证者网络执行跨链确认的机制,因此跨链执行不再是一条黑箱式路径,而更像一笔账务调整在账本上的落地过程,有请求、有验证、有执行、有回执,并且均可被查证。
在真实项目中,这种结构的重要性远超技术层面考虑。例如一家香港持牌托管机构在 2024 年进行跨链债权赎回测试时,他们所面临的并不是技术能否实现,而是最终返还路径是否具备可复现逻辑。赎回申请在以太坊侧提交后,并不会立即触发资产交付,而是形成跨链状态指令,由验证者网络达成共识,再传送到目标链的 Gateway 合约执行资金释放。整个过程从请求发起,到其被验证,再到执行发生,所有节点均被记录,使得托管端在年度审计阶段,可以清楚证明资金返还的触发事件、确认条件与执行时间点之间存在严格逻辑链条。更直接的反馈来自机构法务部门,他们在对跨链赎回进行审查时认为,只有这种可回溯式状态落地,才能满足持牌金融机构所需的真实责任锚点。
另一家参与双链收益权结构的美国基金管理人也提到,他们在初期曾评估过点对点消息桥以及中心化路由,但最终放弃,原因很简单:跨链执行一旦依赖单一运营者,责任并不存在可分摊结构,风险无法在合规审计体系中被拆解说明。相反,在 Axelar 框架下,每一次跨链落地都可以对应到验证者集合的治理行为,并形成时间窗口,这意味着决策链路是公开可证明的,而不是凭运营者口头说明。在他们的表述中,这种机制更接近财务审计语言,而不是工程语言。
值得注意的是,Axelar 的跨链执行并不是一次性可逆动作,而具有延时生效机制,即某些协议升级、权限变化、验证密钥轮换都必须经过治理流程并延迟执行。这种延迟机制反而成为机构方评估跨链安全的重要指标之一,因为它提供了风险在执行前可被知晓的观察窗口,一个跨链执行若存在潜在治理争议,托管端可以在升级落地前暂停业务配合,从而避免大额资产在争议状态下被迁移。而这在结构化证券类、定期付息类 RWA 中具有本质风险缓释价值。
回到应用场景,跨链并不是为了把资产从 A 链变成 B 链,而是为了允许不同参与方按照业务职责同步账面状态,例如收益权持有人变更、赎回申请确认、质押状态解除等。在以往的链下流程中,这些动作依赖邮件、系统记录或托管系统内部凭证完成,双方均可修改记录,责任无法固化。跨链机制将状态同步从消息通知转成可验证事件,而 Axelar 提供的,就是让这一事件具备链级共识特征,而不是协议中继方自行签名确认。
我们在调研期间发现,不少项目选择 Axelar 并非因为费用低或开发门槛低,而是因为在未来可能被监管检查、需要提供审计追踪的情况下,它能够把跨链行为变成具有明确边界、节点均可归因的行为记录。在机构视角下,这是跨链中最难被替代的能力,因为它不是技术创新,而是责任结构上的清晰化。
综上,Axelar 不是跨链基础设施中最轻量、也不是最便宜的体系,但它更符合当前以真实资产为底层结构的链上发行逻辑:可验证、可追责、可复现,并具备向监管解释得清的完整链路。在债权、收益分配、票据确权等场景中,这种能力意味着跨链不是一个风险点,而成为提升合规确定性的环节,而这正是机构愿意迁移资产到跨链体系中时最核心的决策依据。
协议现状与生态规模与活跃度 (说明其可行性)
根据公开资料,截至最近,Axelar 已连接超过 60 条区块链 (包括主流 EVM 链、Cosmos 生态链等),其智能合约、SDK、API 集成超过 600 个[3]。此外,据公开披露,其网络跨链交易量与交易笔数已达到较大规模 (具体数值有多个来源,不同时间有所差异,但可作为参考)。
典型应用
某美国机构级托管商与 Axelar 合作,使用 Axelar Gateway与 Validator 网络,将 Tokenized 的机构级债券、票据、应收账款在多链 (例如以太坊、Polygon、BNB Chain、Cosmos 链) 之间进行发行、分发与清算。通过 Axelar GMP,该托管商能够向多个链上的托管账户同时广播赎回、分红、收益分配或状态同步请求,实现跨链分发,并由 Validator 网络统一验证、共识、签发交易,从而确保跨链分发 /清算流程安全、统一、可审计。
对于 RWA 项目方而言,这种基于 Validator 网络 、通用消息传递、 审计友好 、多链连接的方案,是一种兼顾灵活性、扩展性与机构级安全、合规性的理想跨链基础设施选项。
1.3.3 Wormhole 安全模型的再定位:由多签验证向 ZK 轻客户端的制度性演进
在跨链基础设施的演进过程中,Wormhole 作为最早一批被广泛部署的跨链桥和消息传递协议,一直受到社区与机构关注。早期,Wormhole 的验证安全模型主要依赖于一组称为 Guardians 的守护者/验证节点,通过多签名(Guardians Committee)对跨链消息进行签名确认。这种验证机制在效率和生态覆盖面上具有优势,但也带来了“信任假设集中于一组验证者”这一传统风险,特别是在高价值资产场景下该模型曾被认为存在系统性弱点。
近年来,Wormhole 在安全模型上做出显著调整并主动推进去中心化与零知识证明(ZK)技术的应用。官方发布的 ZK 路线图明确提出,通过引入 ZK 轻客户端和相关证明系统,未来将逐步减少对单一守护者网络的信任依赖,并提升消息验证的去信任化程度。该 ZK 路线图和技术合作计划中,Wormhole 与多个 ZK 密码学团队合作开发能够“证明链状态而无需依赖传统验证假设”的轻客户端方案,旨在将加密证明集成到跨链消息验证流程中,从而强化协议的安全性与独立验证能力。相关官方博客和开发者路线图可查阅 Wormhole 基金会发布的技术更新材料[8]。
具体来看,Wormhole 的 ZK 验证推进涵盖两个方向:一是开发针对以太坊和其他链的 ZK 轻客户端,使目标链能够通过加密证明直接验证源链状态变化,而无需全部依赖守护者签名;二是通过资助和引入包括 Lurk Lab、Zpoken 等在内的 ZK 团队,推动构建更具通用性的 ZK 证明系统,该系统计划覆盖多条链(如 Aptos、Sui、NEAR、Cosmos 等),从而实现真正的去中心化跨链验证。Wormhole 基金会与 Succinct 团队的合作,就是其中一个明确的技术进展方向,目标是用零知识证明替代或补强原有的信任假设,使得协议的验证路径更接近数学证明而非单一信任。
这一发展路径表明,Wormhole 并未停留在传统 Guardian 多签名验证模型,而是在积极探索并集成更强的加密验证机制。ZK 轻客户端和证明路径一旦成熟,将会在两个层面改善现状:一是提高跨链消息传递的安全边际,使得资产跨链时无需完全信任某个小范围的验证节点;二是增强协议的可组合性和可审计性,使得清算相关的跨链消息具备更强的可验证基础,从而更容易纳入机构级审计体系。这一趋势在业内被视为跨链协议从“信任假设驱动”向“证据驱动”演进的重要标志。
与此同时,Wormhole 仍保留传统 Guardian 模式作为一种基础路径,并通过持续的生态合作和治理去中心化努力提升整体系统韧性,例如其在多个 EVM 兼容链上推出 MultiGov 治理框架,使得代币持有者能够参与治理决策,从而推动安全性和参数更新的去中心化进程。虽然这些传统机制早期因单点信任引发过安全事件,但它们目前仍在作为协议现阶段的重要组成部分被应用,而新的 ZK 技术路线及社区协作正在为协议引入独立的验证路径。
因此,在评估 Wormhole 适用于机构级 RWA 结构时不能简单地将其定位为多签与 PoA 集中模型的代表。近年来协议在推进 ZK 轻客户端和证明系统方面的努力正在改变这一定位。具体来讲,最新的跨链安全模型构建并不再仅仅依赖守护者签名集体,而是向着更强的加密证明与去信任化路径发展,这对于提高跨链清算消息独立性和可审计性具有现实意义。然而,从目前进展来看,这一 ZK 验证能力仍处于逐步实现过程之中,其成熟度与可量产性尚需时间验证,因此在高价值 RWA 的主清算路径中采用时仍需综合考虑现阶段的验证保障水平、成熟度以及合规审计要求。
1.4 三大协议对 RWA 清算关键能力的匹配度
在前面剖析各协议架构与安全模型之后,本节通过一个协议安全能力与RWA 清算需求的对比矩阵来评估它们各自对机构级 RWA 清算、流通、分发的适配程度。
从机构级 RWA 的视角出发,对 LayerZero、Axelar 与 Wormhole 的取舍本质上并不是“哪个跨链协议更好”,而是“哪个协议的安全模型、责任结构与清算确定性,能够与真实资产所要求的法律与金融秩序相匹配”。在高价值 RWA 场景下,跨链并不是一个单纯的技术路由问题,而是清算责任、资产最终性与审计可复现性的延伸。因此,当跨链开始承担“资产状态变更”这一核心金融职能时,其安全模型就必须从 DeFi 语境中的容错型可信跃迁为机构语境下的可归责型可信。
从这一标准出发,LayerZero 与 Axelar 在机构级跨链清算与发行结构中的适配性明显高于 Wormhole。LayerZero 的优势不在于其技术复杂度,而在于其验证路径高度可配置,这意味着项目方可以根据资产规模、法律责任结构与审计要求,自主设计多重验证器、独立 Relayer、Oracle 以及 DVN 组合路径,将“跨链是否成立”这一判断从单点信任转化为可审计、可分责、可回溯的多层验证体系。对于需要承载赎回、清算、现金流分配与托管证明的 RWA 项目而言,这种结构的价值不在于提升成功率,而在于使每一次跨链行为都能够被拆解为独立、可验证的责任单元,从而满足机构对最终性与可追责性的要求。
Axelar 则代表了另一种更偏金融基础设施化的路径。其基于 PoS 验证器网络的共识结构,使跨链消息在法律与合规语境中更接近一种“分布式清算委员会”的角色。验证器的准入机制、治理流程、升级延迟机制与链上审计痕迹,为机构提供了相对清晰的责任锚点。这种模式在需要大规模、多链发行、复杂业务逻辑联动(例如收益分配、跨链赎回通知、状态同步)的场景下尤为重要,因为它不仅解决了消息传递问题,更解决了“谁对清算结果负责”的制度问题。对于银行、托管机构、审计师与监管方而言,这种具备治理结构与历史轨迹的跨链体系,显然比纯技术桥更容易被纳入现有合规框架。
相比之下,Wormhole 在架构设计上更接近高性能跨链通信网络,而非“跨链清算基础设施”。其 Guardian 签名模型在效率、链覆盖范围和成本控制上具备明显优势,这也是其在 DeFi 资产跨链、NFT 跨链和高频资产迁移中被广泛采用的核心原因。然而,当其被直接用于高价值 RWA 的跨链清算或赎回路径时,其安全模型所隐含的集中签名信任假设与历史攻击事件所暴露出的系统性风险,会显著放大机构的风险敞口。在真实资产语境下,一次跨链失败并不仅仅意味着资金损失,更可能意味着法律责任失序、资产权属争议和审计链路断裂,这种后果显然超出了大多数机构的风险容忍区间。因此,Wormhole 更适合作为多链流通层或低价值资产的跨链通道,而不应承担高价值 RWA 的核心清算与赎回职能。
在清算最终性要求极高的场景中,例如涉及本金兑付、现金流分配、托管资产赎回或合规审计闭环的 RWA 结构,LayerZero V2 与 Axelar 均更具制度适配性。尤其是 LayerZero,在合理配置多验证节点、独立 Relayer、Oracle 以及经审计的 Endpoint 合约之后,可以在保持架构灵活性的同时,将跨链验证过程拆解为可控、可复核的多层结构,使其更接近一种“可编排的清算证明系统”,而非单一技术桥。这一点对于需要接受外部审计、托管银行审查以及监管核查的项目而言,具有不可替代的价值。
从业务扩展性与复杂逻辑支持能力来看,Axelar 的 Generalized Message Passing 机制与验证器网络结构在跨链合约调用、状态同步以及复杂清算流程编排中具有明显优势。对于需要同时在多链部署发行、同时处理多币种清算、同时进行收益分配与赎回管理的 RWA 项目而言,Axelar 更接近一个“跨链清算总线”,而非单点桥接工具,其系统性与可治理性使其在大型结构化发行中更具可持续性。
综合来看,如果项目规模达到千万至上亿美元量级,并且需要同时满足法律合规、托管对接、审计可复现、赎回确定性以及跨链资产可追踪性等要求,LayerZero(尤其是 V2 架构)与 Axelar 都应被视为优先级更高的基础设施选择,其成本更高、结构更复杂,但所换取的是清算与责任体系的稳定性。而如果项目目标是快速铺设多链流通网络、强调二级市场交易深度、对资产规模与清算确定性的要求相对较低,则 Wormhole 仍具有现实意义,但其适用范围应被严格限定在低金额、高流动性、短周期资产之内,不宜承担高价值资产的主清算路径。
在更成熟的机构级架构中,单一协议往往无法覆盖所有需求,因此“多协议混合结构”反而是更具现实可行性的方案。典型设计是将核心清算、赎回与高价值资产跨链交由 LayerZero 或 Axelar 负责,而将二级流通、低价值资产转移或多链分发交由 Wormhole 或其他高性能桥承担。关键并不在于技术组合本身,而在于必须在法律结构与审计路径上清晰区分哪些跨链行为涉及真实资产权属变更,哪些仅涉及衍生 Token 的流通,并在合约、托管协议与信息披露中将这两类行为严格分层。只有在这种前提下,跨链架构才能真正服务于 RWA 的金融属性,而不是反过来让真实资产去适应 DeFi 式的技术假设。
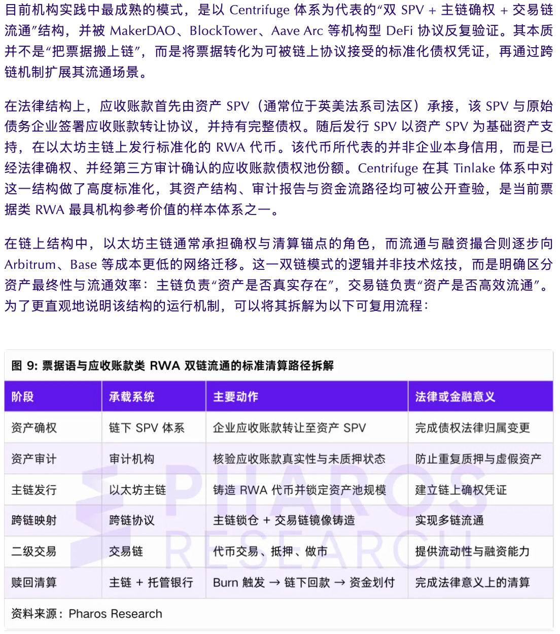
02、跨链 RWA 清算的结构化设计
跨链 RWA 的本质,是要让资产在链下的真实法律清算与链上的技术清算记录之间保持一致、可验证、可审计。在跨链场景中,清算逻辑变得更加复杂:一个真实资产可能存在多链流通、跨链赎回、链下托管机构同步等环节。因此,本章从实操视角拆解清算结构,结合机构真实案例,为 RWA 资产方、平台方与交易所提供可直接使用的模板。
2.1 RWA 清算的链上与链下逻辑拆解
RWA 清算的核心在于确保链上账务状态与现实世界资产交割结果之间保持一致性,而这种一致并不是由链上动作本身生成,而是源于真实世界清算行为完成后再向链上进行映射。对于机构投资者而言,他们更关心的是责任主体是否明确、清算凭证是否可被外部审计验证,以及账务状态是否存在唯一的法律归属。现实路径往往先发生在托管机构、资产方及受托主体之间,例如资产兑付或债权消灭,以及资金到账后的托管确认;随后由受托主体更新底层账簿并形成链下清算凭证,这一凭证才是审计与监管判断清算是否完成的基础。在这一前提已成立的情况下,链上合约才会执行赎回或注销,并同步更新余额。而跨链环境中的同步行为并不是再次清算,而是对已发生事件进行广播,目的是在不同链之间形成单一真值,避免出现账面分叉。
在实际执行中,一个完整的链上清算动作通常涉及赎回授权、余额更新、合约销毁与同步确认多个动作,但它们共同指向的是同一个链下事件,即资产履约完成。监管与审计最关注的细节是链上最终状态是否与托管端账簿形成一一对应关系,并可在任意时间复核;如果跨链同步延迟、逆转或缺失,则在法律上会形成账务悬空,属于尽调重点风险项。对机构而言,更成熟的结构是将清算过程中所有触发事件、责任主体、执行时点及凭证编号固定化,使链上变化始终能够追溯至单一法律凭证;在境内外合规场景下,这一机制会直接影响资产能否被视为真实收益资产,而不是纯粹的链上代币行为。
因此,跨链 RWA 并非“跨链资产转移”而是“跨链同步单一清算事件”,核心判断标准是最终责任归属是否清晰、账簿是否完全闭环、凭证是否具备审计可回溯性,以及链上与链下账变是否同步锁定。对于参与方而言,这既是合规底线,也是机构配置规模形成约束的真正原因,而不是市场上常见的技术功能差异。
2.2 三类可落地的跨链清算结构
这些事件通常被 BigQuery、The Graph、Nansen 等工具直接读取。
案例:Aave RWA 清算事件记录
Aave 的 RWA 模块(如参与 Centrifuge、Sablier 协作)采用:清算事件包含链下 SPV 提交的 NAV Update
Aave 使用的是:
•单链清算 + 多链镜像
•清算事件作为唯一可信源(Source Of Truth)
该结构对于跨链扩展十分具有参考价值。
2.4 清算撮合、流动性与做市策略
跨链 RWA 的流动性挑战不仅源自资产本身标准化不足,更在于多链环境下深度的碎片化。对于机构发行方而言,设计合理的清算与做市策略,是确保资产可流通、清算可复现的核心问题。传统 DeFi 的单链 AMM 模型无法直接照搬到机构级 RWA,原因在于高价值资产的交易不仅关注价格发现,更关注清算一致性、审计可追溯性和法律效力。
目前实践中,AMM 模型在低波动、稳定收益型的 RWA 中仍有价值,例如小额二级市场交易、票据碎片化池交易等,但当资产价值较高或需要点对点结算时,AMM 面临两大瓶颈:一是跨链流动池深度容易被分散,二是在赎回或清算时需要同时同步多个链的状态,成本与风险显著增加。订单簿模型在此类场景下展现出更强的可控性和一致性优势,尤其适合中高价值资产及需要专业机构报价的市场。订单簿可以在主链集中流动性,从而让做市商风险更可控,但其对交易所基础设施要求高,跨链撮合也需要强一致性保证。
混合做市模型则成为机构实践中最常采用的方案。在这种结构下,主链承担订单簿撮合与清算核心职能,备链通过 AMM 提供交易和流动性补充,并通过跨链预言机或消息同步机制确保主链与备链价格和清算状态的一致性。这种模式兼顾了流动性深度与跨链资产的一致性,使得高价值 RWA 能够在保证法律和审计可追溯性的前提下,实现多链分发与交易效率提升。交易所如 Vertex 和 SynFutures 已在其高价值债权类代币池中成功实践该结构,显示其可复制性与落地性。
从实际项目看,跨链 RWA 流动池在 ETH、BSC、Arbitrum 三链的部署情况反映了主链与备链角色分工的重要性。ETH 作为主链承担清算职责,其池深度最高,超过 80%,能够满足大额赎回和机构交易需求;Arbitrum 虽交易活跃,但深度有限,更多承担二级市场流动性作用;BSC 池深度最薄,且跨链同步偶尔存在延迟,进一步说明仅依赖低成本链提供流动性可能引入清算不一致风险。由此可以得出结论,主链作为清算链必须获得最大流动性,多链分发的交易池必须通过跨链预言机或消息系统实时同步清算状态,否则赎回和结算可能出现不一致,影响资产法律与审计效力。
在机构实践中,不同做市策略对跨链 RWA 的影响可以概括如下:AMM 提供低成本交易但流动性和清算一致性有限;订单簿能够保证多链深度和清算一致性,但对基础设施要求高;混合做市则在成本、流动性和一致性之间取得平衡,成为高价值、机构级 RWA 的首选结构。这也验证了跨链设计中“资产最终性优先于交易便利性”的原则,确保无论资产流通在哪条链上,其法律和审计属性都不会被削弱。
03、机构级跨链 RWA:风险控制体系与合规落地
3.1 机构级跨链 RWA 的六大不可谈判条件
将上述六点放在一起,可以发现机构对跨链 RWA 的核心诉求并不在于性能指标,而在于清算纪律。所谓清算纪律,本质上就是最终性是否明确、责任是否可归属、流程是否可审计、失败是否可回滚。只有当跨链协议在这四个维度上与传统金融清算系统形成同一安全等级,它才有资格从跨链通信工具升级为跨链清算基础设施。这也是为什么在真实机构项目中,真正能够进入清算主路径的跨链协议数量极其有限,而多数协议只能承担流通层、分发层或辅助同步层的角色,其根本原因并不在技术先进程度,而在于是否符合金融体系对清算系统长期形成的基本纪律与风险边界。
3.2 跨链特有风险的识别、度量与定价
3.3 全球监管框架与可执行要求
在美国,[7]监管的核心关注点仍集中于证券法适用与托管标准,SEC 对代币化证券的监管强度以及 NYDFS 对托管机构就“客户资产隔离、第三方托管与破产保护”提出的最新指引,使得在美国市场发行或以美资客户为主的 RWA 项目必须把链下清算与受监管托管作为首要条件;近期关于托管与合规的官方/行业意见强调了对客户资产隔离、审计与风险管理的硬性标准,这也直接影响跨链清算设计中“哪一方承担法律最终性”的判定与流程编排。同时,欧盟层面的 MiCA 与 DLT Pilot 等制度为在欧盟内进行代币化发行、交易与结算提供了更为统一的监管路径,对跨链 RWA 而言意味着可以借助欧盟的规则实现跨境合规性与结算试点,从而降低单一司法区依赖带来的法律风险。因此,从机构项目设计与风险可控的角度出发,建议在后续的合规与商业架构中以“多司法区并行、以新加坡/美国/欧盟为主导的合规骨干、香港作为地区性市场与清算选项”的组合策略推进——既利用新加坡与欧盟的制度确定性和可预测性,满足全球分发与托管要求,也在美国市场保留合规托管与审计能力,同时把香港定位为区域性流通与商业生态入口,而非跨链 RWA 的单一首选司法区。
3.4 典型跨链 RWA 项目案例
04、典型跨链 RWA 案例深度拆解
4.1 房地产收益权类 RWA 的跨链清算结构:以 ETH 为确权主链、Polygon 为流通层的实践范式
在实际运行过程中,该机构也暴露出若干典型的工程性问题,而这些问题恰恰构成了该案例的实操价值。首先是不同链 Gas 成本差异导致用户体验与清算成本不一致的问题。Polygon 与 Arbitrum 的交易成本远低于以太坊与 BNB Chain,这会直接影响用户选择在哪条链上持有资产与进行赎回。机构最终引入了 Gas 费用统一补贴与对冲机制,通过运营层统一承担跨链费用差异,从而避免资产在链间出现结构性倾斜。其次是跨链失败后的状态补偿问题。当跨链消息在子链执行失败时,源链锁定资产已经存在,若缺乏补偿逻辑就会形成“悬空状态”。该机构为此专门设计了“失败补偿队列”,将所有失败交易转入人工与自动混合处理流程,并通过二次验证确保资产总量不被破坏。第三个问题来自系统升级与治理节奏。初期跨链模块的时间锁设置过短,不足以满足审计部门对“升级预审”的要求,后被延长至 24 小时以上,并要求在重大升级前提供完整的审计影响评估报告。这一调整并非技术需求,而是典型的机构风控需求。
从机构视角看,这个案例的价值不在于展示 Axelar 能跑多快,而在于证明:跨链协议是否能被纳入一整套“资产确权、清算、审计、问责”的制度体系之中。Axelar 在该项目中真正发挥的作用,是让多链发行不再是一个黑箱操作,而是一个可以被会计师、审计师与合规官同时理解的可验证系统。
这也是为什么在高价值 RWA 项目中,Axelar 更常被用作跨链清算基础设施,而不是单纯的跨链桥工具。在机构语境下,它的核心意义是制度可解释性,而非技术炫技。


