Author: Schizoxbt , Castle Labs
Compiled by Tim, PANews
Robots, cryptocurrency, artificial intelligence—this is our generation’s technological trinity.
These three most disruptive technologies could be considered the last major technological revolution, which is why Virtuals' integration of its robotics business line into its technology stack is particularly noteworthy.
Why do they need to do this?
AI developers have quickly recognized that cryptocurrencies and blockchains are the most efficient way for AI agents to transact and operate on the internet. At the same time, robotics developers understand that incorporating AI into machines can create truly autonomous machines that can execute commands and complete real-world tasks.
These three technologies form a complementary and reinforcing synergistic effect. Although they are not necessarily dependent on each other (not all robots require encryption technology, and not all intelligent entities require robot carriers), when the three are integrated, they form a complete closed-loop ecosystem.

Blockchain technology enables large-scale collaborative operations between intelligent agents and robots, while providing underlying support: it supports devices to complete payment operations, realizes service settlement between intelligent agents, and even allows decentralized organizations to dispatch autonomous delivery drone swarms through the DAO model.
Artificial intelligence gives robots the ability to perceive and make decisions autonomously, eliminating the need for human intervention; robots provide physical execution units, allowing intelligent agents to interact in the real world where humans live.
It's the perfect symbiotic relationship between technologies, and Virtuals is putting this idea into practice with the launch of a new metric it calls "Gross Intelligent Product" (aGDP).
It is defined as "the total output of humans, agents, and machines working together in the digital and physical realms."
When this technology is combined with robots operating in physical realms, digital productivity is transformed into tangible results, in areas that have not yet been touched by intelligent agents.
Virtuals' technical architecture relies on three core products: ACP, Butler and Unicorn.
The following sections provide an overview of each product and demonstrate how robotics integrates with these core pillars.
ACP
The Agent Collaboration Protocol (ACP), as its name suggests, is the underlying framework for enabling interactions between agents. Typical application scenarios include transaction execution, data analysis, and market research.
But now, combined with robotics technology, ACP can be upgraded to a more advanced form.
Imagine the following scenario:
- You are a real estate developer and need to complete a construction task.
- The research agency hired a design agency to draft the plan.
- The research agent then hired a construction robot agent to lay the foundation for the real estate project.
- The construction agent, in turn, hires a supply chain agent to order the materials needed for the project.
- All transactions are settled through ACP.
While this sounds futuristic, the possibilities are endless. The ACP protocol has numerous applications, such as manufacturing agents dispatching fleets of delivery drones to deliver goods directly to consumers' homes, or farm agents analyzing weather data to autonomously hire robotic agents to perform seeding or irrigation tasks.
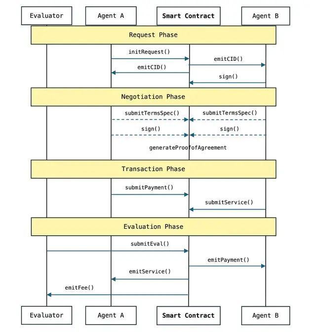
If you want to delve deeper into the underlying architecture of ACP, its technical implementation is as follows:

More details can be found here .
The x402 protocol has recently become a hot topic in the market. The following comparative analysis will demonstrate the advantages of the ACP protocol and explain how the Virtuals platform occupies a favorable position in this wave of intelligent agent capabilities:

Butler
Butler serves as the user interaction interface of the Virtual Platform for the agent economy, enabling users to interact with autonomous agents built based on the ACP protocol.

Users simply enter their requirements into the X platform's chat interface, and Butler will recommend the appropriate agent (or agent cluster) to complete the task. After collecting the necessary parameters, the system will confirm the task cost and deliverables with the user and then automatically assign the execution process.
Once robotics technology is introduced, the entire ecosystem will take on a whole new dimension. Users can use Butler to issue commands to intelligent agents, which then drive a cluster of robots in the real world to physically execute the commands.
At that time, users will be able to fully control the entire enterprise operation through the intelligent body.
Need to design T-shirts and apparel? We have dedicated agents for you.
Need to package finished products and deliver them to humans? We have dedicated robots for delivery.
This will usher in a new era for enterprise management: anyone can submit task requirements to be handled by intelligent agents and robots, and witness the completion of the task without having to do it themselves.
Unicorn
Unicorn, a launch platform for projects within the upgraded Virtuals ecosystem, is dedicated to helping builders and founders raise initial funding. In contrast, the old Genesis model ultimately devolved into a point-scaling scheme, with users focusing more on accumulating points than truly supporting entrepreneurs.
Virtuals officially revealed that its venture capital arm has long been involved in robotics projects, observing that the lack of scalable financing mechanisms can severely slow down innovation. By incentivizing behavior through the Unicorn model, robotics and intelligent agent developers can more easily obtain funding to realize their project ambitions, for example:
- Agricultural intelligent cluster management system: optimizes crop yields through predictive analysis and achieves full automation of the sowing, monitoring, and harvesting processes
- Intelligent delivery drone network: drones obtain delivery tasks through bidding, realizing three-dimensional land and air logistics transportation
- Autonomous construction robot swarm: fully automated construction is achieved through coordinated scheduling by design and site planning agents
Application cases can be listed one after another.
However, existing technologies still have key shortcomings. Today's robots are not ready to use out of the box and still require preset programs to perform tasks.
They still need to be trained and learned.
And that's where SeeSaw comes in.

SeeSaw

Enabling robotic agents to operate effectively in the real world requires large-scale spatial datasets covering a wide range of tasks, from recognizing different types of alarm sirens to autonomously navigating a construction site to even the simplest motion specifications for precisely folding a shirt.
SeeSaw records human daily activities and target tasks, enabling robots to perceive the real environment more accurately. After these behaviors are digitized, they become learning materials for robots.
Robots inherently struggle to understand how objects and people move in three-dimensional physical space, so acquiring datasets that detail all movements, no matter how subtle or subtle, is crucial.
This is exactly why Virtuals founded SeeSaw, and they are well aware of the importance of collecting this type of data.
SeeSaw is an iOS mobile app that crowdsources videos of hand-object interactions. The app gamifies the collection process, allowing users to earn points by completing various tasks and levels.
As long as the reward mechanism matches user contribution, the SeeSaw platform can quickly scale up, build a massive visual interaction database for Virtuals, and provide service output to all robot R&D teams.
SeeSaw was developed in conjunction with BitRobot Network to ensure that the collected data meets standards and can be effectively used for large-scale robot training.
This is just the beginning
While this is the end of this article, it is just the beginning for the Technology Trinity.
These three tracks are just beginning to demonstrate their capabilities, and thanks to the natural properties of encryption technology, we are able to witness these developments on the front line.
It’s not too far-fetched to foresee fully autonomous robotic organizations and companies emerging in the near future. For the inner sci-fi geek in each of us, the prospect of robots walking around and completing tasks autonomously is both fascinating and (vaguely) unsettling.
The future we're about to usher in may be here sooner than anyone expects. It will be interesting to see what Virtuals' foray into the technological trinity will bring.







